Skip to content
Competishun Header
Home
Courses
Test Series
Books
Free Resources
Result
Contact Us
Free Resources
Courses
Test Series
JEE Solutions
NCERT PDF
Books
Gallery
Result
Blogs
Watch JEE Free Lectures
↗
Download Our App
↗
Follow Us
Login / Register
Back
Report
Report Issue
×
Wrong Answer
Typo Error
Image Issue
Not Clear
Other
JEE MAIN 2023
13-4-2023
Question
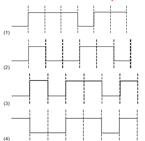
The output from a NAND gate having inputs A and B given below will be.
Options
A
B
C
D
✓ Correct! Well done.
✗ Incorrect. Try again or view the solution.
View Solution
Solution
Question Tags
JEE Main
Physics
Medium
Start Preparing for JEE with Competishun
YouTube
Books
App
Tests
Filters
0
Subject
▾
Exam
▾
JEE Main
JEE Advance
Difficulty
▾
Easy
Medium
Hard
Year
▾
✕ Clear All
Showing
18
questions
Q
JEE Main 2024
2024
Total number of stereo isomers possible for the given structure:
JEE Main
Chemistry
Easy
View Solution
→
Q
JEE Main 2024
2024
The correct stability order of the following resonance structures of $\mathrm{CH}_3-\mathrm{CH}=\mathrm{CH}-\mathrm{CHO}$ is
JEE Main
Chemistry
Easy
View Solution
→
Q
JEE Main 2024
2024
The candela is the luminous intensity, in a given direction, of a source that emits monochromatic radiation of frequency '...
JEE Main
Chemistry
Easy
View Solution
→
Q
JEE Main 2024
2024
At room temperature $\left(27^{\circ} \mathrm{C}\right)$, the resistance of a heating element is $50 \Omega$. The temperature coefficient of the material...
JEE Main
Physics
Easy
View Solution
→
Q
JEE Main 2024
2024
A force $\left(3 x^2+2 x-5\right) N$ displaces a body from $\mathrm{x}=2 \mathrm{~m}$ to $\mathrm{x}=4 \mathrm{~m}$. Work done by this force...
JEE Main
Physics
Easy
View Solution
→
Q
JEE Main 2024
2024
Monochromatic light of wavelength 500 nm is used in Young's double slit experiment. An interference pattern is obtained on a...
JEE Main
Physics
Easy
View Solution
→
Q
JEE Main 2024
2024
The resultant of two vectors $\overrightarrow{\mathrm{A}}$ and $\overrightarrow{\mathrm{B}}$ is perpendicular to $\overrightarrow{\mathrm{A}}$ and its magnitude is half that of $\vec{B}$....
JEE Main
Physics
Easy
View Solution
→
Q
JEE Main 2024
2024
To determine the resistance $(\mathrm{R})$ of a wire, a circuit is designed below, The V-I characteristic curve for this circuit...
JEE Main
Physics
Easy
View Solution
→
Q
JEE Main 2024
2024
A capacitor of reactance $4 \sqrt{3} \Omega$ and a resistor of resistance $4 \Omega$ are connected in series with an...
JEE Main
Physics
Easy
View Solution
→
Q
JEE Main 2024
2024
A particle of mass 0.50 kg executes simple harmonic motion under force $\mathrm{F}=-50\left(\mathrm{Nm}^{-1}\right) \mathrm{x}$. The time period of oscillation is...
JEE Main
Physics
Easy
View Solution
→
Q
JEE Main 2024
2024
A straight magnetic strip has a magnetic moment of $44 \mathrm{Am}^2$. If the strip is bent in a semicircular shape,...
JEE Main
Physics
Easy
View Solution
→
Q
JEE Main 2024
2024
A spherical ball of radius $1 \times 10^{-4} \mathrm{~m}$ and density $10^5 \mathrm{kg} / \mathrm{m}^3$ falls freely under gravity through...
JEE Main
Physics
Easy
View Solution
→
Q
JEE Main 2024
2024
A real gas within a closed chamber at $27^{\circ} \mathrm{C}$ undergoes the cyclic process as shown in figure. The gas...
JEE Main
Physics
Easy
View Solution
→
Q
JEE Main 2024
2024
The energy released in the fusion of 2 kg of hydrogen deep in the sun is $\mathrm{E}_{\mathrm{H}}$ and the energy...
JEE Main
Physics
Easy
View Solution
→
Q
JEE Main 2024
2024
UV light of 4.13 eV is incident on a photosensitive metal surface having work function 3.13 eV. The maximum kinetic...
JEE Main
Physics
Easy
View Solution
→
Q
JEE Main 2024
2024
A proton and a deutron ( $\mathrm{q}=+\mathrm{e}, m=2.0 \mathrm{u}$ ) having same kinetic energies enter a region of uniform magnetic...
JEE Main
Physics
Easy
View Solution
→
Q
JEE Main 2024
2024
The effective resistance between A and B, if resistance of each resistor is R, will be
JEE Main
Physics
Easy
View Solution
→
Q
JEE Main 2024
2024
A satellite of $10^3 \mathrm{~kg}$ mass is revolving in circular orbit of radius 2 R . If $\frac{10^4 \mathrm{R}}{6} J$...
JEE Main
Physics
Easy
View Solution
→
Load More Questions
Check this project
|
Best Developer Portfolio
Scan the code
Powered by
Joinchat
Hello 👋 Welcome to Competishun – India’s most trusted platform for JEE & NEET preparation.
Need help with JEE / NEET courses, fees, batches, test series or free study material? Chat with us now 👇
Open Chat